Auxílio financeiro a pesquisadores (recurso PROAP)
DESCRIÇÃO
Orientar os(as) solicitantes, secretaria/coordenação dos Programas de Pós-Graduação Stricto Sensu, quanto as exigências para auxílio financeiro a pesquisadores.
PÚBLICO ALVO
Solicitantes, secretaria/coordenação
ETAPA 1 - Consiste em dois modos de solicitação diferentes e independentes, sendo referentes a:
-1.1 Despesas relacionadas a taxa de inscrição em eventos;
-1.2 Despesas relacionadas a tradução/revisão de artigo científico aos docentes vinculados aos programas;
1.1 Para a solicitação de despesas relacionadas à taxa de inscrição em eventos:
DOCUMENTOS NECESSÁRIOS
PPG - Solicitante
1. Formulário SEI: Auxílio Financeiro para inscrição, docentes, PROAP (deve ser assinado pelo coordenador e pelo solicitante);
2. Comprovante de vínculo do beneficiário com o PPG (autenticado);
3. Folder do evento (autenticado);
4. Comprovante do valor da inscrição (autenticado);
5. Para eventos no exterior acrescentar também comprovante de pagamento da inscrição para fins de comprovação do valor em moeda nacional (real) (autenticado);
PPG – Coordenação
1. Autorização da despesa de acordo com o planejamento institucional (PPG - Coordenação).
DESCRIÇÃO DO FLUXO
PPG - Solicitante
- Iniciar processo
: "Pessoal: Auxílio para eventos (Servidores)", (Obs.: Caso não apareça o processo desejado, basta clicar no ícone
que aparecerão todos os tipos de processos possíveis); - Relacionar processo (ícone
) ao processo do termo de outorga e plano de trabalho. - Incluir documentos (ícone
):
- Formulário SEI: Auxílio Financeiro para inscrição, docentes, PROAP;
- Externo => Anexar: Comprovante de vínculo do beneficiário como PPG;
- Externo => Anexar: Folder do evento;
- Externo => Anexar: Comprovante do valor da inscrição;
- Externo => Anexar: Para eventos no exterior acrescentar também comprovante de pagamento da inscrição para fins de comprovação do valor em moeda nacional (real);
- Despacho.
- Enviar processo (ícone
):
Para PPG - Coordenação;
- Enviar Correspondência Eletrônica (ícone
): Notificar via e-mail no SEI.
PPG - Coordenação
- Receber o processo: Conferir documentação, caso esteja completa;
- Incluir documento (ícone
):
- Autorização da despesa de acordo com o planejamento institucional;
- Despacho;
- Enviar processo (ícone
):
- Para PRPG;
PRPG
- Receber o processo: Conferir documentação, caso esteja completa;
- Incluir documento (ícone
):
-Despacho;
- Enviar processo (ícone
):
- Para o PPG - Solicitante;
PPG - Solicitante
- Receber o processo, efetuar o pagamento através do cartão BB pesquisa e realizar a prestação de contas:
- Incluir documento (ícone
):
- comprovante de pagamento;
- certificado de participação no evento.
- Enviar processo (ícone
):
-Para a PRPG;
PRPG
- Receber o processo, arquivar a prestação de contas e devolver o processo ao solicitante para ciência e conclusão.
PPG - Solicitante
- Concluir processo (ícone
).
(Clique em cima do fluxograma para ampliar)
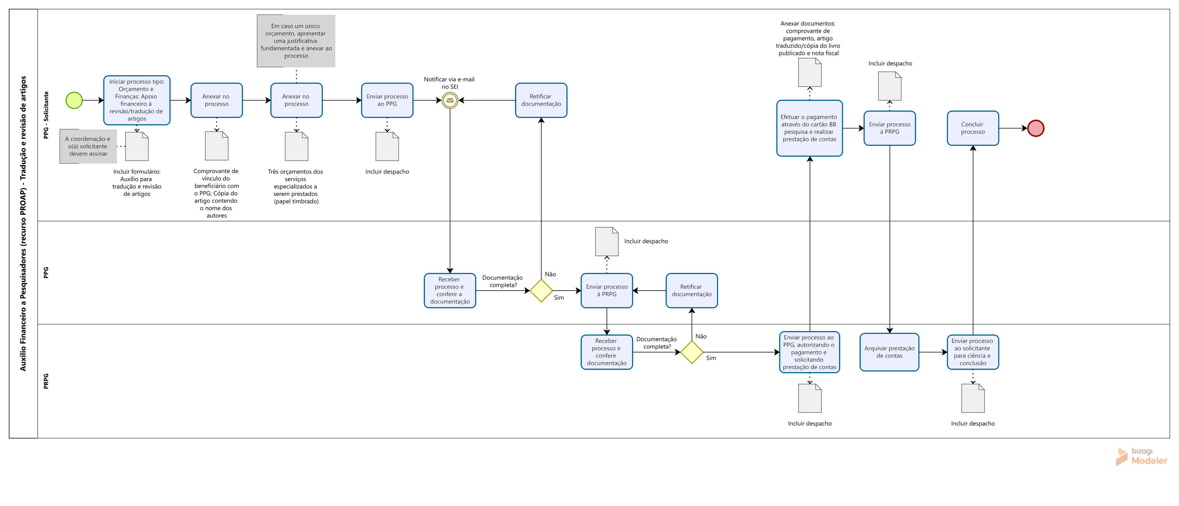
1.2 Para a solicitação de despesas relacionadas à tradução/revisão de artigo científico aos docentes vinculados aos programas:
DOCUMENTOS NECESSÁRIOS
PPG - Solicitante
1. Formulário SEI: Auxílio para Tradução e Revisão de Artigos (deve ser assinado pela coordenação e pelo(a) solicitante);
2. Comprovante de vínculo do beneficiário com o Programa (autenticado);
3. Cópia do artigo (versão preliminar) contendo o nome dos autores (autenticado);
4. Três orçamentos dos serviços especializados a serem prestados (papel timbrado)(autenticado). Os orçamentos devem ser preferencialmente pessoa jurídica, não são aceitos orçamentos que não são da mesma personalidade jurídica;
5. Em caso de um único orçamento, fazer justificativa fundamentada.
PPG – Coordenação
1. Autorização da despesa de acordo com o Plano de Trabalho Institucional.
DESCRIÇÃO DO FLUXO
PPG - Solicitante
- Iniciar processo
: "Orçamento e finanças: Apoio financeiro à revisão/tradução de artigos", (Obs: Caso não apareça o processo desejado, basta clicar no ícone
que aparecerão todos os tipos de processos possíveis); - Relacionar processo (ícone
) ao processo do termo de outorga e plano de trabalho. - Incluir documentos (ícone
):
- Formulário SEI: Auxílio para tradução e revisão de artigos (Coordenação e solicitante devem assinar);
- Externo => Anexar: Comprovante de vínculo do beneficiário com o Programa (autenticado);
- Externo => Anexar: Cópia do artigo (versão preliminar) contendo o nome dos autores (autenticado);
- Externo => Anexar: Três orçamentos dos serviços especializados a serem prestados (papel timbrado)(autenticado). Os orçamentos devem ser preferencialmente pessoa jurídica, não são aceitos orçamentos que não são da mesma personalidade jurídica;
- Externo => Anexar: Em caso de um único orçamento, justificativa fundamentada.
- Despacho.
- Enviar processo (ícone
):
Para PPG - Coordenação;
- Enviar Correspondência Eletrônica (ícone
): Notificar via e-mail no SEI.
PPG
- Receber o processo: Conferir documentação, caso esteja completa;
- Incluir documento (ícone
):
- Autorização da despesa de acordo com o Planejamento Institucional;
- Despacho;
- Enviar processo (ícone
):
- Para PRPG;
PRPG
- Receber o processo: Conferir documentação, caso esteja completa;
- Incluir documento (ícone
):
-Despacho;
- Enviar processo (ícone
):
- Para o PPG - Coordenação;
PPG
- Receber o processo, efetuar o pagamento através do cartão BB pesquisa e realizar a prestação de contas:
- Incluir documento (ícone
):
- artigo traduzido/cópia do livro publicado;
- comprovante de pagamento;
- nota fiscal.
- Enviar processo (ícone
):
-Para a PRPG;
PRPG
- Receber o processo, arquivar a prestação de contas e devolver o processo ao solicitante para ciência e conclusão.
PPG - Solicitante
- Concluir processo (ícone
).
(Clique em cima do fluxograma para ampliar)
BASE LEGAL
- Portaria CAPES Nº 156/2014;
- Portaria CAPES Nº 132/2016;
- Resolução CEPEPE/CPGPI/UFJ Nº 1/2025 - Regulamenta a concessão e o uso dos valores do Programa de Apoio à Pós-Graduação PROAP/CAPES no âmbito da Universidade Federal de Jataí – UFJ.


