Auxílio financeiro a estudantes (recurso PROAP)
DESCRIÇÃO
Orientar os(as) coordenadores(as) dos Programas de Pós-Graduação Stricto Sensu, quanto as exigências para auxílio financeiro a estudantes.
PÚBLICO ALVO
Coordenadores(as)
DOCUMENTOS NECESSÁRIOS
1. Formulário SEI: Passagens, Diárias e Auxílio Diário - PROAP;
2. Comprovante de vínculo do beneficiário com o PPG;
3. Comprovante de realização do evento;
4. Comprovante de realização da inscrição.
DESCRIÇÃO DO FLUXO
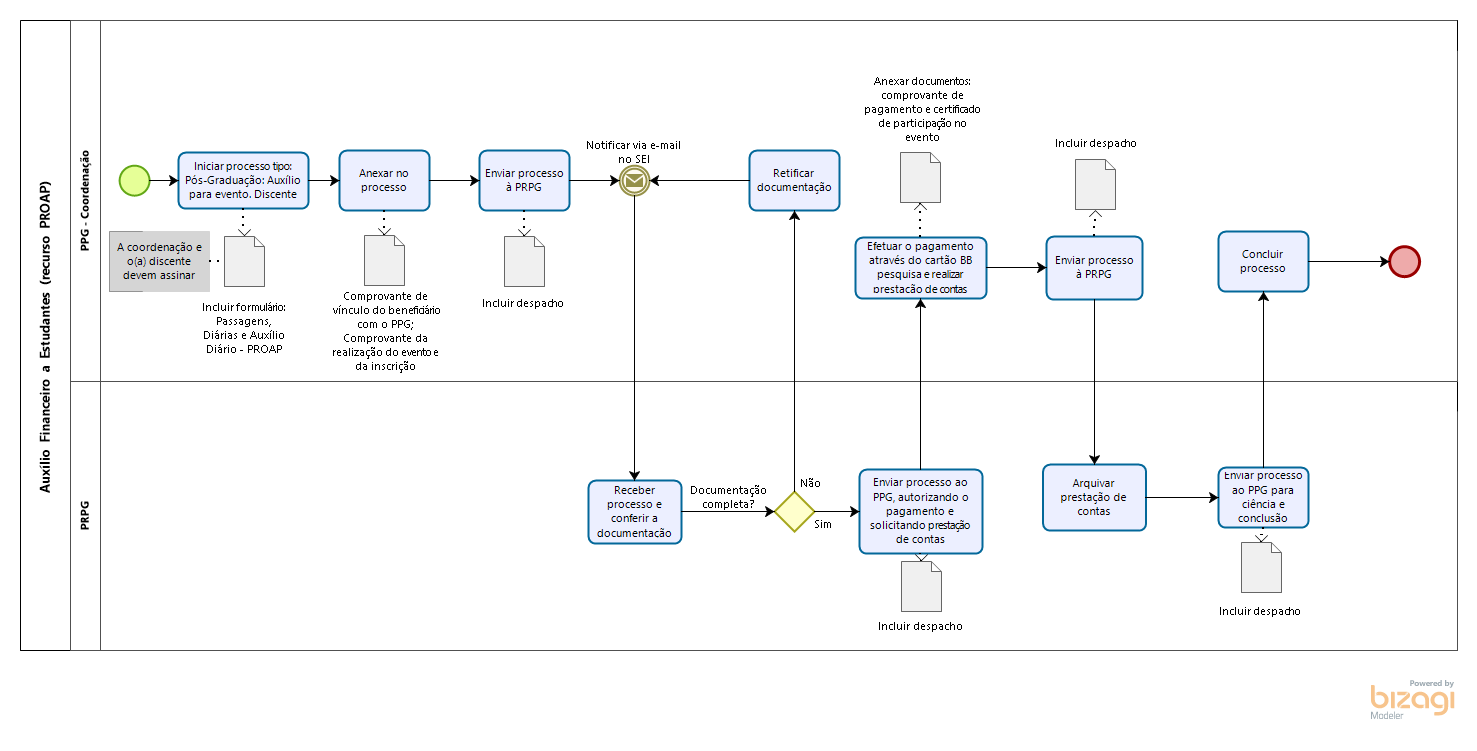
PPG - Coordenação
- Iniciar processo
: "Pós-Graduação: Auxílio para evento. Discente", (Obs: Caso não apareça o processo desejado, basta clicar no ícone
que aparecerão todos os tipos de processos possíveis); - Relacionar processo (ícone
) ao processo do termo de outorga e plano de trabalho. - Incluir documentos (ícone
):
- Formulário SEI: Passagens, Diárias e Auxílio Diário - PROAP (assinado pela coordenação do PPG e pelo(a) discente);
- Externo => Anexar: Comprovante de vínculo do beneficiário como PPG (autenticado);
- Externo => Anexar: Comprovante de realização do evento (autenticado);
- Externo => Anexar: Comprovante de realização da inscrição (autenticado);
- Despacho de encaminhamento.
- Enviar Correspondência Eletrônica (ícone
): Notificar via e-mail no SEI. - Enviar processo (ícone
): Para PRPG.
PRPG
- Receber o processo: Conferir documentação, caso esteja completa;
- Incluir documento (ícone
):
- Despacho, autorizando o pagamento e solicitando prestação de contas;
- Enviar processo (ícone
):
-Para o PPG - Coordenação;
PPG - Coordenação
- Receber o processo, efetuar o pagamento através do cartão BB pesquisa, informar o discente e realizar a prestação de contas:
- Incluir documento (ícone
):
- comprovante de participação do discente no evento.
- Enviar processo (ícone
):
-Para a PRPG;
PRPG
- Receber o processo, arquivar a prestação de contas e enviar processo ao PPG para ciência e conclusão.
- Enviar processo (ícone
):
-Para o PPG;
PPG - Coordenação
- Concluir processo (ícone
).
(Clique em cima do fluxograma para ampliar)
BASE LEGAL
- Portaria CAPES Nº 156/2014;
- Portaria CAPES Nº 132/2016;
- Resolução CEPEPE/CPGPI/UFJ Nº 1/2025 - Regulamenta a concessão e o uso dos valores do Programa de Apoio à Pós-Graduação PROAP/CAPES no âmbito da Universidade Federal de Jataí – UFJ.

